$129
Add to cart

Houdini AI Assistant

24 ratings


🚧 Work In Progress: (January 12, 2026)

  • Complete refactoring of the installation system (new installer logic).
  • Added support for OpenAI, DeepSeek, Anthropic.
  • Improved support for Local LLMs (LM Studio/Ollama).
  • Documentation is being completely rewritten to reflect these major changes.

Stop Fighting with Networks. Start Creating.
Analyze. Debug. Generate. Automate.

Now powered by Gemini 3. Faster. Smarter. More accurate VEX & Python.

Houdini is powerful, but endless debugging and reverse-engineering complex networks can kill creativity and waste hours.
Houdini AI Assistant is a native tool that solves this problem.

It’s not just another chatbot.
It’s your personal Assistant that reads your scene, nodes, and parameters to give you answers that are actually relevant to your project.
Powered by Google Gemini API, the assistant inspects your work to understand its context, then helps you explain, debug, and generate code as a true creative partner.

For example, simply select a complex part of your network and ask: “Explain this selection and list the 3 highest-impact parameters to change the result.”

See it in action:


Who is this for?

  • Freelancers & indie artists — Accelerate your work: explain real node graphs, generate docs, and get VEX/Python guidance right inside Houdini.
  • Technical Directors & pipeline engineers — Enforce studio presets, automate documentation, and speed up complex debugging.
  • Houdini students & learners — Scene-aware, step-by-step explanations grounded in your nodes to learn VEX/Python faster.
  • Studios — Standardize workflows across teams; priority support. Custom pipeline hooks available on Source tiers.

Demo Video:


Full Demo Video:


Key Features

  • Scene & Selection Analysis
    Plain-English explanations of complex node graphs. Analyze the whole scene or just the selected nodes (inputs, parameters, attributes, warnings).
    Try:Explain this selection and list the key parameters to tweak.
  • Code Generation & Debugging
    Generate VEX/Python from prompts, identify errors, and get safe fixes or faster alternatives.
    Try:Convert this slow chain to a VEX approach and explain why it’s faster.
  • Procedural Node Graph Assist
    Get “recipes” for clean node chains and (optionally) build them with one click.
    Try:Suggest a bevel/crease workflow that preserves UVs.
  • HDA Creation from Prompt (Beta)
    Describe the tool you want; receive an HDA scaffold with sensible defaults and promoted parameters.
    Try:Create a parametric staircase HDA: steps, height, railing on/off.
  • Documentation Generator
    Auto-produce tech notes (I/O, attributes, parameters, pitfalls) as Markdown/HTML you can share.
    Try:Document these nodes with inputs/outputs and a short walkthrough.
  • Custom Roles & Styles
    Choose the angle: Scene Analyst, Debugger, or Technical Documenter; switch response style (ConciseExplanatory).

What you get

  • Installer + shelf integration
  • Full documentation (Quick Start, Install, FAQ)
  • License key for activation (perpetual for the purchased version)
  • Support via email/Discord
  • Updates for 12 months (Standard)

Requirements

  • Houdini: Version 20.0 or newer.
  • OS: Windows & macOS (Official Support). Linux versions are planned and currently in experimental testing.
  • Google Gemini API Key: You will need an API key from Google AI Studio to use the assistant.
    (Free Tier: Google offers a generous free tier for Gemini, which is more than enough for most individual users.)

    How to Get a Free Google Gemini API Key?
    Read Here

Why it matters

  • Instant clarity — Stop reverse-engineering networks; ask and get an explanation.
  • Real speed — Code, fixes, and alternatives in seconds.
  • Studio fit — Answers grounded in your nodes.
  • Learn or ship — Beginner mode explains; pro mode skips to code.


Example prompts:

  • Clarity
    • “Explain the logic of the selected nodes, then list 3 parameters that change the result most.”
    • “Why is polyextrude5 used here? What do its key parameters control?”
    • “List groups & attributes in the selection (type/range) and flag inconsistencies.”
  • Speed
    • “Write VEX to generate a spiral pattern on a grid (based on @ptnum).”
    • “Python: rename selected nodes with prefix GEO_.”
    • “I get ‘Invalid source group’. Diagnose and provide the correct group string.”
  • Automation
    • “Create an HDA for a procedural fence (post height, spacing, plank count).”
    • “Recipe for sci-fi greebles on a surface (steps + node list).”
    • “Generate technical documentation for the current selection.”
  • Partner
    • “Explain quaternions in VEX with a simple analogy.”
    • “For-Each instancing: suggest a more memory-efficient alternative.”
    • “Handoff checklist: caches, references, versioning, notes.”

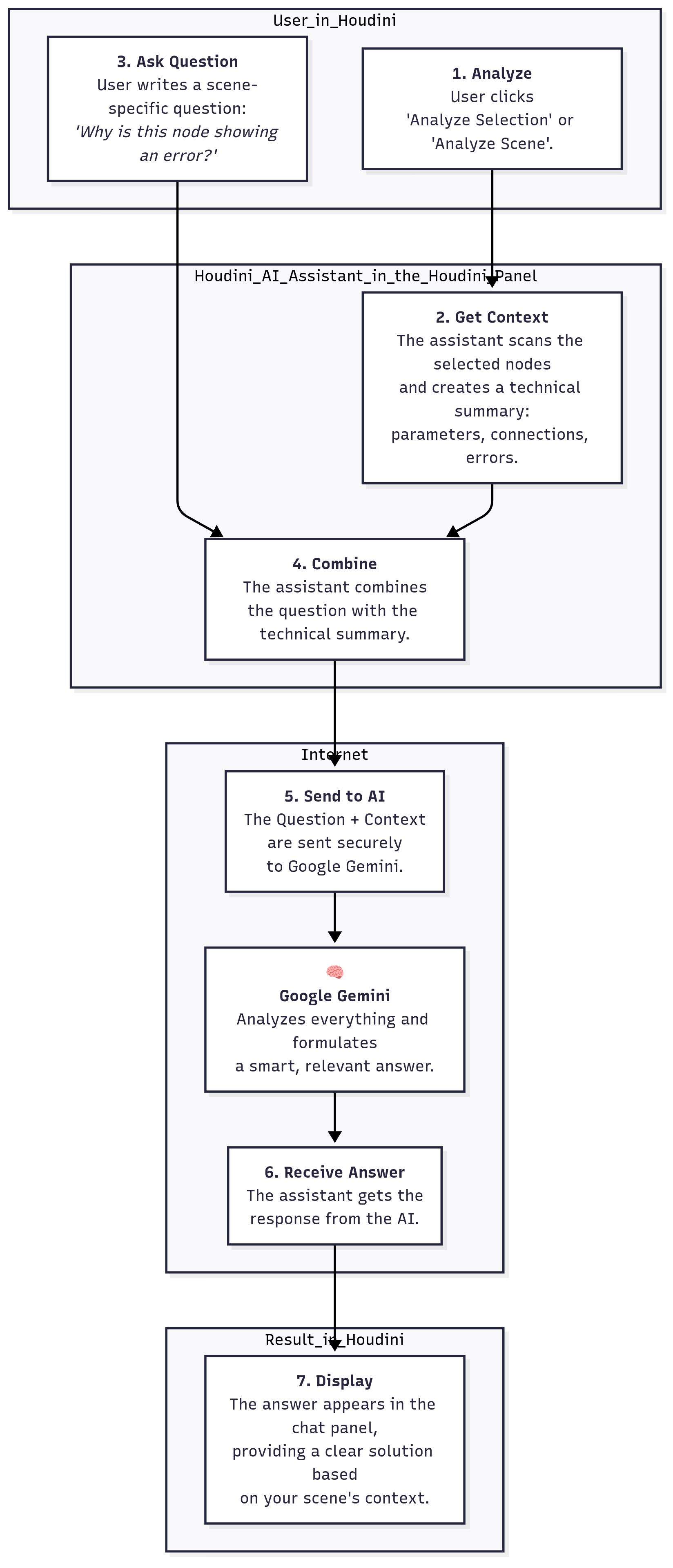
Houdini AI Assistant: A Deep Dive Into the Workflow


How it works (at a glance)

  1. Inside Houdini — launch from the shelf, select nodes, ask naturally.
  2. Context Collector — reads your selection/parameters/attributes with privacy controls.
  3. Answer — provider returns a context-aware solution: steps, code, or a node-chain/HDA spec.


1. Launch from Your Shelf

For a fast and efficient workflow, the Houdini AI Assistant integrates directly into your shelf.

  • "AI Assistant" Icon: With a single click on this icon, you can instantly launch the assistant panel without navigating through menus. It's the fastest way to call on your AI helper exactly when you need it.


2. Your Control Center (The Splash Screen):

When you first launch the tool, you'll be greeted by this elegant panel that gives you quick access to all essential resources.

  • Start Assistant: Click here to jump directly into the main chat panel and get to work.
  • Online Documentation: Opens the complete online documentation, where you can find detailed guides on all features.
  • Open Settings: Allows you to configure the tool, enter your Gemini API key, and customize the assistant's behavior.
  • Sample Prompts: An excellent resource for inspiration. Here you can find examples of questions and commands you can give the AI to achieve the best results.
  • Tutorials: Access video tutorials demonstrating how to use the assistant in practical scenarios.
  • Feedback / Report a Bug: Have a suggestion or found an issue? Use this button to send me direct feedback, helping me to continuously improve the tool.


3. The Main Panel - Where the Magic Happens

Top bar (left → right):

  • Export as Documentation — Generate docs for the current nodes/selection (save/shareable output).

    Function: This is one of the standout features. After analyzing a selection of nodes, click this button to have the AI generate comprehensive, well-structured technical documentation for that part of your network.

    Use Case: Instantly create shareable HTML or PDF documents for team members, for your future self, or for standardizing studio workflows. It explains the network's logic, key parameters, and overall purpose.
  • Advanced Export — Open extra export options.

    Function: Opens a dialog with granular options for exporting scene data as a JSON file. You can control the scope (entire scene or just a selection), recursion depth, and what data gets included (e.g., only modified parameters, geometry attributes, etc.).

    Use Case: Perfect for pipeline integration, scene analysis, or creating datasets for custom tools. It gives you precise control over the information you extract.
  • Debug Selection (Find Errors) — Analyze selected nodes for issues and improvement suggestions.

    Function: This powerful tool analyzes your selected nodes and their input connections, specifically looking for common errors, warnings, and potential issues. The AI will report back with a clear diagnosis and suggest concrete solutions.

    Use Case: Instead of manually checking every node, get instant feedback on why something isn't working as expected. It's like having a senior TD review your work on demand.
  • Create HDA from Prompt (Beta) — Prototype an HDA directly from a text prompt.

    Function: A game-changing feature for rapid prototyping. Simply describe the kind of tool you want in plain English (e.g., "Build an HDA to control a procedural fence"), and the AI will generate a Houdini Digital Asset (HDA) with the necessary internal nodes and promoted parameters.

    Use Case: Quickly create new tools and proof-of-concepts without building the entire network from scratch. It’s an incredible time-saver for TDs and artists alike.
  • Context Status — Shows what the AI is “looking at” (e.g., “None” until you analyze).

    Function: This text label tells you what information the AI currently has loaded. It will show "None" until you use "Analyze Context" or "Analyze Selection." Once loaded, it will confirm what the AI is "looking at."

    Use Case: This provides crucial feedback, so you always know if your questions will be based on the scene data you've provided or if the AI will be answering from its general knowledge.
  • Clear Conversation — Wipe the current chat thread.

    Function: Wipes the current chat history from the panel, giving you a clean slate. This also gives you the option to delete the saved history file for the current Houdini scene.

    Use Case: Useful for starting a new, unrelated task or simply decluttering your workspace.
  • Settings — Open the settings dialog.

    Function: Opens the settings dialog where you can enter and validate your Gemini API key, select the AI model you wish to use, and configure other tool preferences.

    Use Case: This is where you'll perform the initial setup and where you can customize the assistant to fit your needs.

Chat area: Conversation with the assistant, with typing/thinking indicator.

Bottom bar:

  • Analyze Context — Scan the scene for a global context before asking.
  • Analyze Selection — Analyze only the selected nodes.
  • Response Style — Choose how answers are presented (e.g., normal/concise/step-by-step).
  • Send — Submit your prompt.
  • Session Total: X tokens — Live token usage counter for the current session.

What the badges mean

✅ All features — Same feature set across tiers (Analyze, Debug, Code Gen, Docs, HDA from prompt beta).

✅ 12 months of updates & standard support — Perpetual license for the purchased version + 12 months of updates and standard help.

✅ Priority support — Faster replies and queue priority for technical issues (Source tiers).

✅ Source code access — Full source included for internal use inside your studio. Private GitHub access to the codebase (granted after the onboarding call)

✅ Internal modification allowed — You can adapt the tool internally (no redistribution).

✅ 1h live onboarding included — A 60-minute call to get you set up (install, API, paths) and review one workflow. Limited weekly slots.

✅ 1 named user — Licensed to one person (not shareable).

✅ Up to 5 users — One 5-seat license for a small team.

✅ Unlimited users (one studio) — Unlimited seats within a single legal entity/studio.

❌ No source — Source code is not included.

❌ No redistribution/sublicensing — You may not resell, sublicense, or distribute the tool or its source.

Notes:

• Onboarding session: one per studio, to be scheduled within 30 days of purchase; limited weekly slots (first come, first served).


What’s included by default (Source tiers)

  • Priority support
  • Source code access (internal use only)
  • 1h live onboarding (install/licensing, paths, API; quick workflow review)
  • Private GitHub access to the codebase (granted after the onboarding call)

GitHub access (policy)

  • Access is granted to your studio’s GitHub org/users after onboarding.
  • Default: up to 3 developer seats per studio (expandable on request).
  • You can maintain a private fork and merge updates from the upstream.
  • Please keep the repo private; no redistribution/sublicensing of the code.

    Security, IP & NDA

    • NDA-friendly: happy to sign a mutual NDA if required.
    • You get source access and the right to modify internally.
    • The core IP remains with the tool; your internal adaptations are yours to use inside the studio.
    • If a custom feature is broadly valuable, we can discuss merging it upstream (you keep your internal version regardless).


Houdini AI Assistant: Development Roadmap

▶️ Stage 1 – Initial Launch (v0.1.0)

  • Core features:
    • Primary AI integration (Gemini API)
    • Houdini scene analysis + contextual answers
    • Network and HDA generation from prompt (beta)
    • Built-in documentation + Houdini-style UI
  • Goal: attract first users + gather substantial feedback

▶️ Stage 2 – Multi-AI Integration (v0.1.5)

  • New features:
    • Support for GPT (OpenAI)
    • In-app AI selector
    • Modular system to quickly add other AIs (Claude, Mistral, ...)
  • Benefit: users can choose their preferred AI; broader appeal

▶️ Stage 3 – RAG (Retrieval-Augmented Generation) (v0.2.0)

  • New features:
    • Automatic import and indexing of all projects and HDAs from a folder
    • Advanced search + answers grounded in the user’s own docs and projects
    • Option to run RAG locally (no cloud)
  • Benefit: AI responds as if it were “trained” on the user’s projects

▶️ Stage 4 – Chain of Thought (CoT) & Mixture of Experts (MoE) (v0.2.5)

  • New features:
    • Advanced step-by-step reasoning mode (visible in the UI)
    • MoE → split tasks across specialized AIs:
      • AI for Houdini Python code
      • AI for VEX / wrangles
      • AI for procedural logic
      • AI for performance optimization
  • Benefit: more accurate and specialized answers

Common Questions

Here are the answers to some common questions you might have:

  1. Why should I pay for this when I can use ChatGPT for free?
    • Answer: Generic chat tools can’t see your Houdini scene.
      This assistant reads your actual nodes, parameters, and errors, then gives
      context-aware fixes and code (VEX/Python) tied to your project—not generic tips.
  2. Is my scene data sent to the cloud? Is it secure?
    • Answer: By default, only a JSON summary of the nodes you choose is sent to the Google Gemini API over encrypted (HTTPS) connections for analysis.
      Your API key stays
      on your machine.
      Studios can use the
      Source Code tier to run full security reviews and, if desired, route requests to private/enterprise endpoints.
  3. What happens if the Google API is down?
    • Answer: Analysis features will temporarily be unavailable, but your Houdini session continues normally.
      The assistant is an add-on; it does not modify or block your scene.
  4. Does this work with older versions of Houdini?
    • Answer: The product is officially tested and supported for Houdini 20+.
      The optional annual Maintenance plan ensures compatibility with future Houdini releases.
  5. Is the license permanent?
    • Answer: Yes, your license for the purchased version is perpetual.
      The initial purchase includes 12 months of free updates.
      After that period, you can continue using your last eligible version forever or renew the Maintenance plan to receive new features, bug fixes, and ongoing support.

License & Usage Rights

Your license grants you the right to use the software on the number of seats purchased.
You can modify the tool for internal use only (with the source code license).
You may not redistribute, resell, or sublicense the software or its source code.


Contact & Support

Have a question, a feature suggestion, or found a bug? Please get in touch. Your feedback is essential for improving this tool.


This is a third-party tool built independently for use with SideFX Houdini™.
It is not affiliated with or endorsed by SideFX.
All rights reserved
© 2025 Radu Cius.

Add to cart
Watch link provided after purchase

Ratings

4.9
(24 ratings)
5 stars
92%
4 stars
8%
3 stars
0%
2 stars
0%
1 star
0%
Powered by